中国热科院南亚所休闲农业研究团队在神秘果酚类成分鉴定与功能活性研究方面取得新进展,首次利用液质联用技术(LC-MS)鉴定了神秘果叶中的主要酚类物质,尤其是槲皮素和杨梅素衍生物,并进一步研究了神秘果叶提取物对斑马鱼血管生成的抑制活性,证实了该提取物对癌症发展的潜力,通过代谢组学分析确定了新的潜在乳腺癌血清生物标志物。该研究结果表明神秘果叶提取物具有开发成为抗乳腺癌药物的潜力。
神秘果(Synsepalum dulcificum)属于神秘果属,因其富含神秘果素,可将酸味物质转化为甜味感受而闻名。神秘果中除蛋白质、脂质、纤维、碳水化合物、维生素等营养成分外,还含有生物碱、皂甙、黄酮、多酚、强心甙、蒽醌等多种化学成分。已有研究表明这些酚类抗氧化剂通过抑制慢性疾病(如心血管疾病、肥胖症和糖尿病)而具有健康有益功能。天然产物是抗癌药物和新药先导化合物的重要来源。但由于药物诱导的毒性和耐药性,其治疗效果受到限制。因此,迫切需要发现和开发新的癌症治疗药物。癌细胞增殖主要依靠周围血管获取氧气和营养物质,肿瘤转移离不开血管生成。然而,关于阐明神秘果提取物在体内的抗血管生成和抗癌活性的报道有限。因此,本研究利用液质联用技术(LC-MS)鉴定神秘果叶中的主要酚类物质。在此基础上,利用具有荧光血管的转基因斑马鱼胚胎评估了神秘果叶对血管生成的抑制能力。此外,还建立了MCF-7异种移植瘤小鼠模型,以识别潜在的乳腺癌血清生物标志物,并通过代谢组学方法探索神秘果叶提取物的抗癌机制。

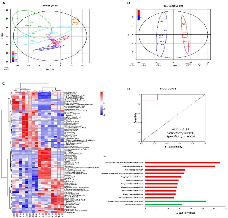
神秘果叶提取物对MCF-7异种移植小鼠血清的代谢组学分析
相关研究结果以“Identification of phenolics from miracle berry (Synsepalum dulcificum) leaf extract and its antiangiogenesis and anticancer activities”为题发表在国际学术期刊《Frontiers in Nutrition》。中国热科院南亚所马飞跃助理研究员为第一作者,张秀梅研究员和杜丽清研究员为该论文共同通讯作者。该研究主要在农业农村部热带果树生物学重点实验室完成,得到了中央级公益性科研院所基本业务费、海南省自然科学基金、广东省现代农业产业体系优稀水果创新团队等科研项目的资助。