12月29日,从海南省科学技术奖励大会获悉,中国热科院获2024年度海南省科学技术奖10项,其中一等奖3项、二等奖5项,新设立的企业创新贡献奖1项,与我院合作的专家获科学技术合作奖1项,实现海南省科学技术奖励办法修订后5类奖项全覆盖,不仅彰显了我院热带农业科技创新水平,更生动诠释了我院扎根海南、服务自贸港建设的责任与担当。

获奖代表合影
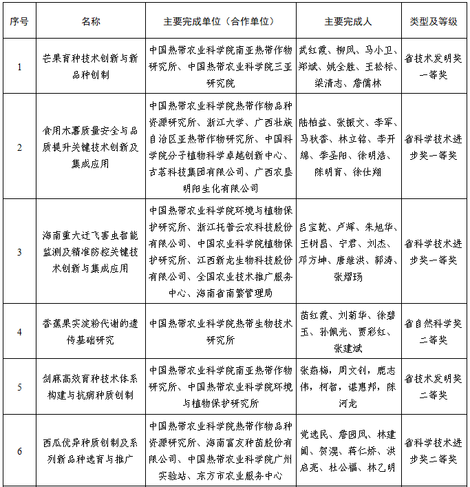
南亚所牵头完成的“芒果育种技术创新与新品种创制”成果获得技术发明奖一等奖。该成果针对海南芒果品种退化、品质下降等产业问题,构建芒果种质的基因组变异图谱,将芒果种质分为6个亚群;发明芒果品种SNP标记组合及芒果炭疽病和细菌性角斑病SNP分子鉴定技术;系统评价资源200余份,筛选出优(特)异种质50余份,解决了优异育种亲本材料匮乏的问题。创新人工定向杂交授粉技术,显著提高杂交授粉结实率,缩短育种周期,实现育种从传统驯化向定向杂交育种和分子辅助选择的技术进步。开发高多态性SSR标记,发明鉴定芒果杂交后代真实性的引物组。构建高密度遗传图谱,定位果实糖、酸、Vc等性状QTL位点。以早熟优质高抗为育种目标,选育“热农系列”芒果新品种6个,在海南陵水、四川攀枝花等地进行示范推广,为我国芒果产业高质量发展提供品种支撑。

芒果育种技术创新与新品种创制
品资所牵头完成的“食用木薯质量安全与品质提升关键技术创新及集成应用”成果获得科学技术进步奖一等奖。该成果以品质需求为引领,先分兵解决木薯安全、保鲜和食用等品质提升技术难题,首创食用木薯安全检控技术体系,牵头制定氰苷精准定量国标,探明膳食暴露风险,创制氰苷、重金属高效减控技术,筑牢安全底线。揭示采后衰变机制,创制间歇性低压贮藏技术及装备,货架期大幅延长,攻克鲜木薯常温保鲜难题。构建糯性调控技术,创建发酵与酯化工艺,有效提高粗多糖、降低升糖指数,并革命性提升了淀粉基料的冻融稳定性,让木薯好吃有营养。集成构建绿色加工产线,开发4套新装备、8条基料产线,推动产能跃升与排污减少;面向新业态需求,开发198种“木薯+”新产品。通过“良种+产线+人才”三位一体国际合作模式,显著增强国际供应链韧性。成果累计发表论文40余篇,制定标准9项,获专利和软著20余项,支撑头部企业上市,助力海南等热区木薯产业效益增长3倍以上,为保障粮食安全、激活热区荒地资源、服务海南自贸港建设提供了重要科技支撑。

食用木薯质量安全与品质提升关键技术创新及集成应用
环植所牵头完成的“海南重大迁飞害虫智能监测及精准防控关键技术创新与集成应用”成果获得科学技术进步奖一等奖。该成果紧扣国家粮食安全和南繁种业战略需求,聚焦海南等热带区域重大迁飞性害虫长期频发的核心难题,系统解析草地贪夜蛾、稻飞虱等在海南的发生规律和迁飞机制,确立海南在全国迁飞虫源格局中的重要地位。创新集成高空雷达、测报灯、AI识别等多维监测手段,构建基于大数据驱动的虫情智能感知与预测系统,显著提升预警响应效率和识别精度。研发绿色高效的种衣剂、生防产品与精准施药技术,显著减少农药使用,提升综合防控水平。形成“监测—预警—防控”一体化技术模式,技术成果覆盖海南、广东等省主要产区,并成功推广至“一带一路”沿线国家。该项目累计发表论文100余篇,授权知识产权60余项,整体技术达到国际先进水平,部分关键技术国际领先,为保障国家南繁育种安全、提升迁飞性害虫防控能力和推动热带农业绿色发展作出了突出贡献。

海南重大迁飞害虫智能监测及精准防控关键技术创新与集成应用
表 我院及合作专家获2024年度海南省科学技术奖清单




琼ICP备11000394号
琼公网安备 46010602000325号